|
一、介绍《三国演义》版本受欢迎 从2002年5月23日以来,在苗怀明老师鼓励和支持下,我在苗老师主办的《古代小说网》网站和微信公众号上,陆续发表五篇文章,介绍新出现的几种《三国演义》英雄志传本,到8月29日为止各篇文章浏览量如下: (一)周文业:《三国演义》版本简介 2020年5月23日,搜狐网站浏览量1311,微信浏览量1062 (二) 叶逢春本散页——“志传”系列最早繁本 2020年6月11日,搜狐网站浏览量5531,微信浏览量677 (三) 九州本——“志传”系列明刊上图下文简本 2020年7月1日,搜狐网站浏览量4907,微信浏览量570 (四) 刘兴我本——“英雄志传”系列明刊20卷上图下文简本 2020年7月18日,搜狐网站浏览量19.7万,微信浏览量577 (五) 三国演义新出版本之美玉堂本、继志堂本、郑乔林本 2020年8月27日,搜狐网站浏览量1747,微信浏览量567 这些文章的浏览量很值得分析。 网站浏览量:五篇文章中,一般浏览量只有几千次,而第四篇浏览量竟然达到了19.7万次(文章末尾统计为20万次),据说是因为搜狐网对此文给了流量,因此浏览量大增。这也说明还有读者对《三国演义》版本有兴趣。 微信浏览量:五篇文章中,一般浏览量只有五六百次,只有网站浏览量的十分之一,说明还是网络读者对版本文章更有兴趣,比手机微信读者兴趣更大。 这个浏览量分析还是很有趣,说明网站读者和手机读者还是不同类型。 二、《三国演义》三种版本 《三国演义》版本是古代小说中版本数量最多的,按照版本的演化发展分为“演义”系列、“志传”系列和毛本三类,版本总数有几十种。
(一)“演义”系列,其中嘉靖元年本是目前已知刻印年代最早(1522年)的版本,其他还有周曰校本、夏振宇本、夷白堂本等,这些版本都没有评语。“演义”系列中还有一些评本有大量评语,如李卓吾本、钟伯敬本、李渔本等。 (二)“志传”系列,因为这些版本书名中都有《三国志传》,此系统又有繁本和简本之分。 “志传”系列繁本主要有:叶逢春本、郑少垣本、余象斗本、余评林本、种德堂本、杨闽斋本、汤宾尹本。叶逢春本属于“繁本”类,是除嘉靖元年本以外,刻印年代最早的版本(1548年)。 “简本”系列版本一般认为是“繁本”的删节本,种类非常多,有十几种,一般又可分为“志传”和“英雄志传”两个小系统,包括黄正甫本、刘龙田本、朱鼎臣本、刘荣吾本、刘兴我本、熊佛贵本、熊清波本、北京藏本、天理图本、魏氏刊本、美玉堂本、继志堂本、天理图本、费守斋本、松盛堂本、二酉堂本等各种六卷本和二十卷本等。 (三)毛宗岗本,这是目前最普及、流行的版本,是清代康熙年间毛宗岗父子重新整理的版本,文字做了很多修订,也加了很多评语。毛本后来翻刻很多,细分又包括醉耕堂、芥子园、大魁堂、贯华堂、文英堂、三槐堂等几十种版本。毛本出现后,其他“演义”和“志传”本就很少再刊刻出版了,因此一般读者都只知道《三国演义》的毛本,不知道历史上还有几十种“演义”和“志传”本。
对于一般读者来说,看《三国演义》只看毛本也可以,但如对于《三国演义》版本有兴趣的读者,只看毛本就远远不够了。应该再看看其他“演义”和“志传”系列版本。 其他“演义”和“志传”系列版本中,嘉靖本曾多次排印出版过简体字本,“志传”系列只有黄正甫本曾出版过简体字排印本,而“志传”系列最早的叶逢春本只出版过图文对照本,而文字是竖排繁体字,对阅读很不方便。 即便出版了这些排印本,读者要想了解这些版本的文字差异,要打开几个版本,逐字去核对,也很困难。 三、《三国演义》校勘本 在我上述第五篇文章发布当天,著名学者程毅中先生在微信公众号上留言: 建议周先生用几种志传本校勘嘉靖本,做出一个相对普及的读本,把《三国演义》还原给罗贯中。大多数人读的是毛本,实在是另一个版本。 我回应两次: 用志传本校勘嘉靖本很难,文字差异很大,我一朋友在整理叶逢春本,是志传系列最早版本,整理完再出版吧。 程先生建议做校勘本,这很费事,我可以做文字比对本,比校勘本更清楚,我可以做个样本。
程毅中先生建议,用“志传”本校勘嘉靖本,这是一般古籍整理的办法。 所谓“校勘”,就是以某个版本文字为底本,再加注说明其他版本文字和此本的文字差异。 这在《红楼梦》版本中使用最广泛。如《红楼梦》研究所整理的新校注本,就是以庚辰本为底本,再加注说明其他版本的文字差异。此本发行了几百万套,非常流行。 但在《三国演义》版本中,至今确实没有整理程先生提出的这种校勘本。 为何《红楼梦》出版了校勘本,而《三国演义》没有出版呢?我个人认为有多种原因。 第一,大家对《红楼梦》版本的兴趣,远比《三国演义》更高。 第二,《红楼梦》各种版本的文字差异比《三国演义》要小,做校勘本容易。而《三国演义》嘉靖本、志传本文字差异很大,要做校勘本效果并不好。 因此到目前为止没有人整理过《三国演义》的校勘本。 程先生建议“用几种志传本校勘嘉靖本”,如要校勘嘉靖本,选用哪些志传本是首先要确定的问题。 目前现存的早期志传本中,叶逢春本刊刻于嘉靖二十七年(1548年),是最早的志传本。刊刻时间次于叶逢春本的志传本还有:万历十九年(1592年)余象斗本、万历三十三年(1605年)郑少垣本、万历三十八年(1610年)杨闵斋本等。这几种版本都在叶逢春本44年之后,这些版本文字都有一些修订,如增加了叶逢春本和嘉靖本没有的花关索故事等。
因此,根据程先生想法,要探索罗贯中的原本,就只要和叶逢春本校勘即可,因为其后几十年的其他版本文字做了很多修订,再和嘉靖本校勘意义不大了。 这点又和《红楼梦》版本略有不同。《红楼梦》的早期版本,包括甲戌本、己卯本、庚辰本,以及戚序本、蒙府本、列藏本、舒序本等,都可能保存有曹雪芹原稿的文字,因此校勘《红楼梦》版本不能只根据某个版本,而要同时参考多个版本。 四、《三国演义》几种校勘本和比对本 前面介绍了《三国演义》版本情况,下面介绍《三国演义》的校勘本和比对本。 所谓“校勘本”,是以某一种版本文字为底本,加注说明其他版本的文字差异。 而所谓“比对本”,就是把各种版本的文字,用多种方式直接做比对。 我从1999年开始做古代小说版本数字化,在版本数字化基础上,可以自动比对版本文字,生成各种比对本,计算机还可以自动生成校勘记,从而产生校勘本。
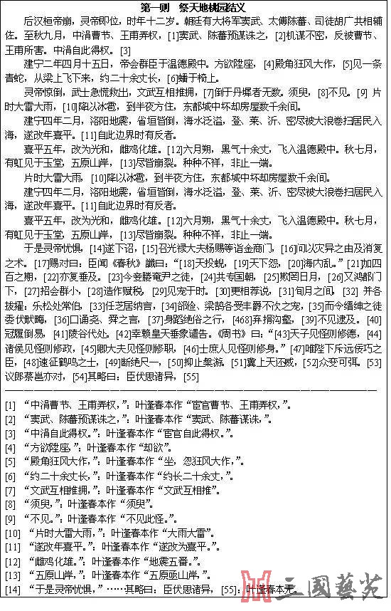
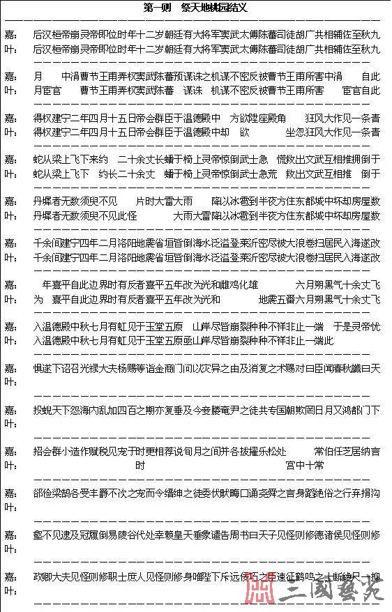
为显示校勘本和比对本的差异,下面以《三国演义》开始第一则的部分文字为例,显示嘉靖本和志传叶逢春本的三种比对本和一种校勘本。 我回应两次: (一)标点、分段比对本。 (二)无标点、不分段比对本。 (三)无标点、不分段逐行比对本。 (四)标点、分段校勘本。 这几种比对本和校勘本各有特点,下面逐一介绍。 (一)《三国演义》标点分段比对本 编写方法: (1)文字标点、分段。 (2)两本分两栏显示,便于比对。 (3)分段进行比对,而每段内文字不再比对。 优点: (1)标点、分段便于读者阅读。 (2)分段齐比对可以粗略看出两本文字大致差异。 缺点: (1)文字段落上差异明显,但每段内文字差异不明显。 (2)由于标点、分段,所占篇幅较大。 适用:希望阅读方便,而对文字差异不需要深入了解的读者。
(二)《三国演义》无标点、不分段比对本 编写方法: (1)文字不标点、不分段。 (2)两本分两栏显示,便于比对。 (3)文字逐字比对,文字不同加空格。 优点: (1)文字差异比前一种明显。 (2)无标点、不分段,节约篇幅。 缺点: (1)无标点、不分段对阅读不利。 (2)文字差异不明显,具体字差异不清楚,不如下面逐行比的每个字差异都很清楚。 适用:对阅读要求不高,只想了解两本大致的文字差异即可,无需了解每字的差异。
(三)《三国演义》无标点逐行比对本 编写方法: (1)文字不标点、不分段。 (2)两本分上下两行显示。 (3)文字逐字比对,文字不同加空格。 优点: (1)文字差异上下比对更明显。 (2)文字差异逐字显示,最清楚。 缺点: (1)每个版本文字不连续,对阅读最不利。 (2)每两行文字间加一个空格行,导致篇幅较大。 适用:对阅读要求不高,希望了解两本文字的细微差异到每个字。
(四)《三国演义》标点、分段校勘本 编写方法: (1)底本文字标点、分段。 (2)以嘉靖本文字为底本,叶逢春本文字差异加注。 (3)两本文字有差异时,一般在一句话之后加注。 (4)如大段文字不同,逐句说明有些繁琐,可只在大段文字首尾加以注,可大大节约文字篇幅。 优点: (1)以嘉靖本为底本,文字较完整,便于阅读。 (2)文字差异加注说明,不破坏底本嘉靖本的文字。 缺点: (1)两个版本文字差异最不明显,最不清楚。 (2)此法适用于文字差异不大的版本,文字差异较大不建议采用此法,效果不好。 适用:希望嘉靖本文字完整,便于阅读,而对文字差异要求不高。
五、《三国演义》嘉靖本、叶逢春本和罗贯中原本 以上介绍了《三国演义》嘉靖本和叶逢春的比对本和校勘本,整理这些比对本和校勘本的最终目的还是要研究这两本的文字差异,从而研究哪个版本更接近罗贯中原本。 对于这两种版本哪个版本更古老,更接近罗贯中原本,有不同看法。限于篇幅此处无法展开分析,只谈其中几个主要看法。 从整体看,两本文字差异很明显。嘉靖本中有大量的论赞,并根据史书做了大量的文字整理。因此嘉靖本肯定是官刻本,或称内府本。 而叶逢春本没有嘉靖本中大量的论赞,文字比较朴实,很明显是个民间刻本。 这样,问题就是,罗贯中原本是官刻本,还是民间刻本。根据中国古代小说的历史看,一般认为应该是某个作家编写出来后,先有抄本,再有刻本。而刻本的出现理论上有三种可能。 第一种可能是,先有民间书坊刻本,后有官刻本。如果是这样,则《三国演义》是叶逢春本在前,嘉靖本在后。对于现存嘉靖本文字的分析,由于目前看到的嘉靖本有大量 的论赞,因此现在看到的嘉靖本,很可能不是嘉靖元年刊刻的原本了,而是后来经过官府修订的官刻本。周强先生持此看法,详见他编写的《三国演义考评》一书。
第二种可能是相反,先有官刻本,后有民间书坊刻本。如果是这样,则是嘉靖本在前,叶逢春本在后。刘世德先生持此看法,详见他的著作《三国志演义作者与版本考论》 还有第三种可能,官刻本和民间书坊刻本都是出自罗贯中原本,各自做了文字修订。两种版本都各自保留了一些原本的文字,无法笼统讲“哪个版本更接近原本”,要具体文字具体分析。 对于这两种版本哪个版本更古老,更接近罗贯中原本,有不同看法,由于原始版本资料缺失,这个问题可能永远没有统一看法。限于篇幅此处就不再展开分析了。 六、五大名著版本比对本 以上介绍了《三国演义》的三种比对本和一种校勘本,四种方法各有优缺点,各种适应不同读者的需要。 这些比对本和校勘本都是借助计算机数字化完成的,因此很方便简单。 除以上介绍的《三国演义》嘉靖本和叶逢春本的之外,《水浒传》《西游记》《金瓶梅》《红楼梦》各种版本都已经数字化,并完成了上述的几种比对本的编写。
我曾在几次古代小说研讨会上介绍了这些比对本。也有一些读者有兴趣,我也为他们提供了他们所需要的比对本。 五大名著主要版本比对本是在每本书的几个主要系列中,各选一种主要版本进行比对。所有版本比对都分为分栏比对和逐行比对两种方式。 五大名著主要版本的比对本已经完成的比对本如下。 (1)《三国志演义》:嘉靖元年本、叶逢春本、黄正甫和毛宗岗本,四种。 (2)《水浒传》:容与堂本、郁郁堂本、评林本和金圣叹本,四种。 (3)《西游记》:世德堂本、唐僧西游记、杨致和本和西游证道书,四种。 (4)《金瓶梅》:词话本和崇祯本,二种。 (5)《红楼梦》:甲戌本、庚辰本、戚序本、列藏本、甲辰本、郑藏本、杨藏本和程甲本、程乙本九种。《红楼梦》主要版本有十二种,目前先初步完成了以上九种。其余三种:己卯本、蒙府本、舒序本,将来再继续整理。 这些比对本篇幅巨大,都有几百万字,8开本分为2、3册。
如果有哪位读者对以上五大名著的比对本有兴趣,可以与我联系,我可根据读者需要编写打印所需要的比对本,只收打印费,由顺丰快递到付发出。 我从1999年开始从事古代小说版本数字化,至今已经二十多年了,古代小说版本数字化对于版本研究绝对有很大帮助。 但可惜,目前国内对于版本研究有兴趣的人越来越少,很多人认为版本研究前人已经研究得差不多了,没有什么空间了。这确实是事实,但版本数字化后还是有进一步提升的空间的,有些问题用数字化后,还有进展的。当然要安心于此对于年轻人来说也是不易的。 在古代小说版本研究方面我和日本学者接触很多,至今还有一些日本学者在这方面做不懈的努力,如金文京、中川谕、上原究一、荒木达雄、中原理惠先生等,他们锲而不舍的精神我很佩服,我觉得也值得我们学习。 |
小黑屋|三国艺苑
( 鲁ICP备2025160554号 ) 
GMT+8, 2026-4-2 07:55 , Processed in 0.123187 second(s), 22 queries .
Powered by Discuz! X3.4
Copyright © 2001-2020, Tencent Cloud.